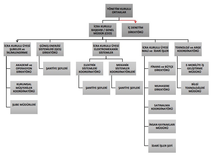
Organizasyon Şeması

Kurumsal Yönetim
Halka Arz Bilgileri
Finansal Bilgiler
Faaliyet Raporu
Yatırımcı Sunumları
Özel Durum Açıklamaları
Genel Kurul
Organizasyon Şeması
Sık Sorulan Sorular
+ Şirket Detayları
Bilgi Detay
ŞİRKET MERKEZİ Üçay Mühendislik Enerji ve İklimlendirme Teknolojileri A.Ş.
Cevizli Mah. Zuhal Cd. Mazaya Ritim İstanbul A3 Blok K:32 D:169 34846 Maltepe/İstanbul
TELEFON444 82 29
SERMAYE225.000.000 TL
KURULUŞ TARİHİ24.11.2000
VERGİ DAİRESİANADOLU KURUMLAR
VERGİ SİCİL NO904 110 0368
TİCARET SİCİL NO448744 (İstanbul Ticaret Sicil Müdürlüğü)
+ Hissedar Yapısı
A GRUBU PAYLAR B GRUBU PAYLAR TOPLAM SERMAYE
Pay Sahibi Tutar Oran (%) Tutar Oran (%) Tutar Oran (%)
AYHAN KARACABEY 25.000.000 11,11% 57.500.000 25,56% 82.500.000 36,67%
MUSTAFA BOZKURT 25.000.000 11,11% 57.500.000 25,56% 82.500.000 36,67%
Diğer (Halka Açık) - - 60.000.000 26,67% 60.000.000 26,67%
Toplam 50.000.000 22,22% 175.000.000 77,79% 225.000.000 100,00%
+ Yönetim Kurulu
Ünvanı Adı Soyadı
Yönetim Kurulu BaşkanıAyhan Karacabey
Yönetim Kurulu Başkan VekiliMustafa Bozkurt
Yönetim Kurulu Üyesi ve CFOOzan Eren
Bağımsız Yönetim Kurulu ÜyesiAyşe Seda Önen
Bağımsız Yönetim Kurulu ÜyesiDursun Saat
CEO / İcra Kurulu BaşkanıTuran Şakacı
+ Şirket Esas Sözleşmesi
Bilgi Doküman
Şirket Esas Sözleşmesi İncele
+ Şirket Politikaları
Bilgi Doküman
Şirket Politikaları İncele
İç Yönerge İncele
İmza Yetkisi İncele
+ Yatırımcı İlişkileri İletişim Bilgileri
Bilgi Detay
Yatırımcı İlişkileri Bölüm Yöneticisi / Vehip Murat Erkunkurumsal@ucay.com.tr
444 82 29
+ Komiteler
Bilgi Doküman
Riskin Erken Saptanması Komitesi
Başkan: Ayşe Seda ÖNEN / Bağımsız Yönetim Kurulu Üyesi
Üye: Ayhan KARACABEY / Yönetim Kurulu Başkanı (İcracı olmayan)
İncele
Kurumsal Yönetim Komitesi
Başkan: Dursun SAAT / Bağımsız Yönetim Kurulu Üyesi
Üye: Ayhan KARACABEY / Yönetim Kurulu Başkanı (İcracı olmayan)
İncele
Denetimden Sorumlu Komite
Başkan: Ayşe Seda ÖNEN / Bağımsız Yönetim Kurulu Üyesi
Üye: Dursun SAAT / Bağımsız Yönetim Kurulu Üyesi
İncele
Edit Template
+ Spk Onaylı İzahname
Spk Onaylı İzahname İncele
EK 8 Borsa İstanbul A.Ş. Katılım Finans İlkeleri Bilgi Formu İncele
Tasarruf Sahiplerine Satış Duyurusu İncele
Fiyat Tespit Raporu İncele
+ Esas Sözleşme
Esas Sözleşme İncele
+ Güncel Bağımsız Denetim Raporu
Güncel Bağımsız Denetim Raporu İncele
Bağımsız Denetim Kuruluşu Sorumluluk Beyanı İncele
FTR Raporu İncele
+ Sektör Raporu
2024 - Sektör Raporu İncele
2025 - Sektör Raporu İncele
+ Fon Kullanım Yeri Raporu
Fon Kullanım Yeri Raporu İncele
+ Hukukçu Raporu
Hukukçu Raporu 1 İncele
Hukukçu Raporu 2 İncele
Hukukçu Raporu 3 İncele
+ Gayrimenkul Değerleme Raporları ve Sorumluluk Beyanı
Gayrimenkul Değerleme Raporları 1 İncele
Gayrimenkul Değerleme Raporları 2 İncele
Gayrimenkul Değerleme Raporları 3 İncele
Gayrimenkul Değerleme Raporları 4 İncele
Gayrimenkul Değerleme Raporları 5 İncele
Gayrimenkul Değerleme Raporları 6 İncele
Gayrimenkul Değerleme Raporları 7 İncele
Gayrimenkul Değerleme Raporları 8 İncele
Gayrimenkul Değerleme Raporları 9 İncele
Değerlendirme Kuruluşu Sorumluluk Beyanı İncele
Edit Template
- Finansal Bilgiler
+ 2025
Rapor Bağlantı
4. Çeyrek - 31 Aralık 2025 Tarihli Finansal Tablolar İncele
+ 2026
Rapor Bağlantı
1. Çeyrek - 31 Mart 2026 Tarihli Finansal Tablolar İncele
Edit Template
- Faaliyet Raporu
+ 2025
Rapor Bağlantı
4. Çeyrek - 31 Aralık 2025 Tarihli Faaliyet Raporu İncele
+ 2026
Rapor Bağlantı
1. Çeyrek - 31 Mart 2026 Tarihli Faaliyet Raporu İncele
Edit Template
+ Yatırımcı Sunumu
Yatırımcı Sunumu İncele
Edit Template

Kamuyu Aydınlatma Platformu (KAP)

Kamuyu Aydınlatma Platformunda (KAP) yayınlanan özel durum açıklamalarımıza aşağıdaki link üzerinden ulaşabilirsiniz.

Edit Template
2025
GENEL KURUL TOPLANTI TUTANAĞI
İncele
HAZIR BULUNANLAR LİSTESİ
İncele
TOPLANTI DAVETİ
İncele
BİLGİLENDİRME DOKÜMANI
İncele
Kâr Dağıtım Tablosu
İncele
Edit Template
Edit Template

Üçay Mühendislik Enerji Ve İklimlendirme Teknolojileri Anonim Şirketi  ortaklık yapısına ilgili LİNK adresinden ulaşabilirsiniz.

Üçay Mühendislik Enerji Ve İklimlendirme Teknolojileri Anonim Şirketi payları 22 Ocak 2026 tarihinden itibaren Borsa İstanbul A.Ş. Ana Pazar’da “UCAYM” kodu ve sürekli işlem yöntemiyle işlem görmeye başlamıştır.

Üçay Mühendislik Enerji Ve İklimlendirme Teknolojileri Anonim Şirketi’nin %26,66’lik bölümü halka açık durumdadır.

Üçay Mühendislik Enerji Ve İklimlendirme Teknolojileri Anonim Şirketi’nin sermaye yapısı ve ödenmiş sermayesine ilgili LİNK adresinden ulaşabilirsiniz.

Mühendislik Enerji Ve İklimlendirme Teknolojileri Anonim Şirketi ‘nin halka arz izahnamesine ilgili LİNK adresinden ulaşabilirsiniz.

Üçay Mühendislik Enerji Ve İklimlendirme Teknolojileri Anonim Şirketi ‘nin Esas sözleşmesine ilgili LİNK adresinden ulaşabilirsiniz.

Üçay Mühendislik Enerji Ve İklimlendirme Teknolojileri Anonim Şirketi ‘nin kar dağıtım politikasına ilgili LİNK adresinden ulaşabilirsiniz.

Yönetim Kurulu Başkanı: Ayhan Karacabey

Yönetim Kurulu Başkan Vekili: Mustafa Bozkurt

Yönetim Kurulu Üyesi ve CFO : Ozan Eren

Bağımsız Yönetim Kurulu Üyesi: Ayşe Seda Önen

Bağımsız Yönetim Kurulu Üyesi: Dursun Saat

Üçay Mühendislik Enerji Ve İklimlendirme Teknolojileri Anonim Şirketi ‘nin faaliyet raporuna ilgili LİNK adresinden ulaşabilirsiniz.

Edit Template
Post Views: 305